关于调整《网络关键设备和网络安全专用产品目录》的公告
2023年第2号
依据《中华人民共和国网络安全法》,国家互联网信息办公室会同工业和信息化部、公安部、国家认证认可监督管理委员会等部门更新了《网络关键设备和网络安全专用产品目录》,现予以公布,自印发之日起施行。
2017年国家互联网信息办公室、工业和信息化部、公安部、国家认证认可监督管理委员会联合发布的《关于发布〈网络关键设备和网络安全专用产品目录(第一批)〉的公告》(2017年第1号)中的网络关键设备和网络安全专用产品目录同步废止。
特此公告。
国家互联网信息办公室
工业和信息化部
公安部
国家认证认可监督管理委员会
2023年7月3日
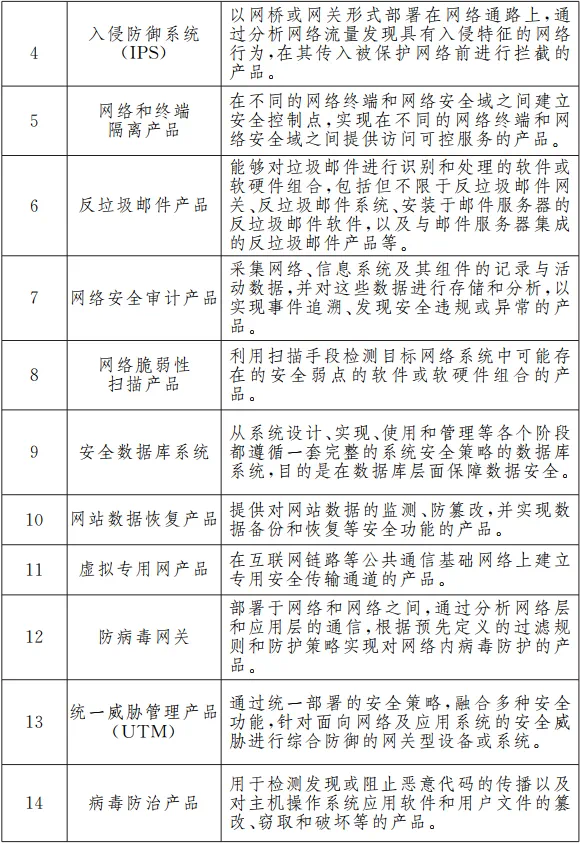
网络关键设备和网络安全专用产品目录
一、网络关键设备

二、网络安全专用产品




来源:中国网信网